国网辽宁省电力2026年招聘公告(第二批)发布,共招140人!

2026-02-26 14:16:35 来源: 上岸鸭公考 责任编辑: 小云
国网辽宁省电力2026年招聘公告(第二批)已经正式发布了,一共招聘140人,需要2026年应届毕业生才能报名,需要本科及以上学历,报名时间自发布公告之曰起,至2026年3月4日止,具体内容已经为大家整理好了,一起看看吧。
国网辽宁省电力2026年招聘公告
国网辽宁省电力2026年招聘公告(第二批)重点内容
一、招聘范围
1.2026年应届毕业生,专业和学历符合招聘需求,专业指毕业生在校主修专业,且与《教育部学籍在线验证报告》(学信网)一致。
2.博士研究生年龄一般不超过33周岁,硕士研究生年龄一般不超过28周岁,大学本科生年龄一般不超过25周岁,大学专科生年龄一般不超过23周岁,年龄计算截止时间为2026年6月30日。
3.身体健康,具有正常履行岗位职责的身体条件;符合国家公务员录用体检标准;符合设备运检、电气试验、电力登高作业等特殊岗位需求。
4.品行端正,诚实守信,遵纪守法,无不良记录。具有较强的事业心和责任感,较好的团队意识和沟通协作能力,认同公司企业文化。
5.未与其他单位签订就业协议。
6.在报名考生充足的情况下,优先审核具备以下条件的毕业生:
1)英语、计算机具备一定水平,在校期间成绩优异,综合素质高,获得校级及以上三好学生、优秀学生干部等称号的毕业生。
2)取得相应专业国家职业资格证书,具有较强岗位胜任能力的毕业生。
7.同等条件下,退役军人优先录用。
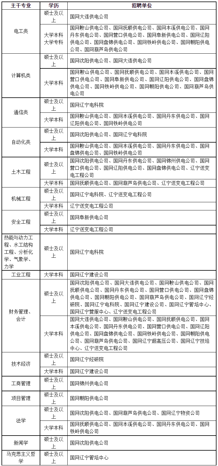
二、招聘需求
说明:
1.本批次预计招聘140人,最终招聘数量将根据上级单位核定情况相应调整。
2.毕业生在提交报名前,建议向报考意向单位咨询本人专业、学历等是否符合该单位招聘岗位需求,因本人不符合该单位招聘条件仍提交报名而导致资格审核无法通过,后果由本人自行承担。
三、招聘安排
(一)发布公告
国家电网有限公司人力资源招聘平台(以下简称“招聘平台”)发布招聘公告。报名时间自发布公告之曰起,至2026年3月4日止,届时报名系统将自动关闭。
(二)应聘报名
国家电网有限公司人力资源招聘平台,是公司招聘信息发布、应聘报名的唯一渠道,毕业生必须通过招聘平台报名,未在招聘平台报名的人员,视为放弃。毕业生须如实准确填写个人应聘信息,所填信息与实际情况不符的,一经查实,取消应聘考试及录用资格。
1.毕业生需在招聘平台注册,所填写学校名称、专业名称、身份证信息等必须与学籍验证报告完全一致。相关信息提交后不能更改,请仔细检查后提交。
2.根据中国高等教育学生信息网(以下简称“学信网”)所提供的学籍在线验证报告,填写学籍验证码,学籍验证报告有效期须延续至2026年7月30日之后。
3.上传应聘材料。毕业生在提报应聘单位时,应同步上传个人全部应聘材料,避免分次上传。须确保本人应聘材料能够正常打开、显示清晰。因材料上传不完整、不清晰、不能正常打开或未按要求填报所导致的后果,由毕业生本人承担。上传材料应包括但不限于:加盖学校公章的就业推荐表、加盖学校公章的成绩单、计算机和英语等级证书、各类获奖证书、学籍验证报告,有多段高等教育经历的毕业生须上传自大学本专科起的毕业证、学位证、加盖学校公章的成绩单及学籍验证报告;境外留学生须上传成绩单,包含院校、专业、就读起止时间等关键学历信息的Offer及加盖翻译公司公章的翻译件,已取得教育部学历认证的上传学历认证书,未取得教育部学历认证的上传在读证明及加盖翻译公司公章的翻译件。上述材料分类上传后,须将各类材料合并为1~2个PDF格式文件,命名为“报名材料汇总1、2”上传。
未按要求上传必需材料且影响简历筛选判断或材料真实性存疑的,将影响简历筛选结果。
4.填报应聘单位。毕业生填报志愿数量不超过3个省级单位,每个省级单位意向不超过2个所属单位。具体填报要求以国家电网有限公司2026年招聘高校毕业生公告为准。
(三)资格审查
公司对毕业生进行资格初审,并通过招聘平台和手机短信通知资格初审合格的毕业生。毕业生本人须携带相关资料按时参加现场资格审查,合格者领取准考证。毕业生收到通知后,在规定时间内登录招聘平台,点击确认或者放弃参加考试。请毕业生务必保持报名时填写的手机畅通,否则后果自负。未通过资格初审的毕业生,不做另行通知。
(四)招聘考试
招聘考试分为笔试和面试两部分。笔试时间和地点以公司在招聘平台发布的考试通知为准。
公司通过招聘平台和手机短信两种方式通知参加面试的人选。具体面试安排(地点、时间等)以公司在招聘平台发布的面试通知为准。
(五)公示拟录用人选
在招聘平台公示拟录用人选名单。
好了,关于大家想要了解的“国网辽宁省电力2026年招聘公告(第二批)发布,共招140人!”相关内容,小编都已经为大家整理好了,希望对大家准备央国企报名考试有所帮助。如果后期大家想报考央国企的话,不知道怎么办?可以根据自己目前的情况,综合考量一下,有什么不明白的,一定要查漏补缺,若是需要全程辅导的可以来找右下角在线老师。
【图片】央国企课程辅导规划推广-JS
常见问题 查看更多>
相关文章推荐
查一查
我能报考什么职位?
全国
请选择类型
国考
省考
一键查询合适岗位
提示
请输入手机号
确定

登录

获取验证码
登录