中国航材2026年校园招聘公告发布,本科及以上学历!

2025-12-17 11:29:10 来源: 上岸鸭公考 责任编辑: 小云
中国航材2026年校园招聘公告已经正式发布了,主要面向2026年应届高校毕业生,需要是本科及以上学历,报名流程包含了网申报名一简历筛选一综合测试一录用通知一签订三方协议,具体的招聘重要信息都已经为大家整理好了,想要了解具体内容便一起看看吧。
中国航材2026年校园招聘公告
中国航材2026年校园招聘公告重点内容
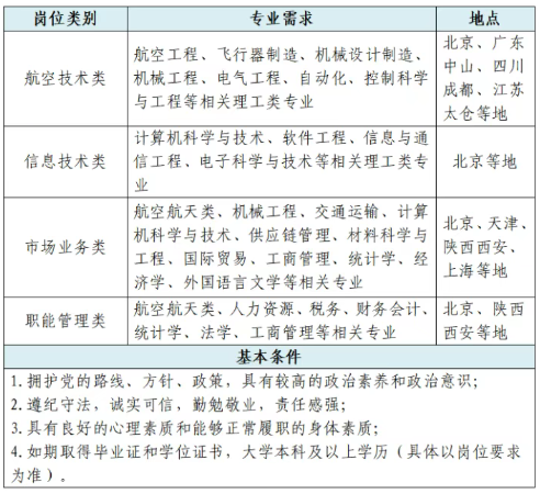
(一)招聘岗位及需求
根据人力资源战略规划,中国航材计划招聘2026年应届高校毕业生,主要招聘岗位类别如下:
岗位具体信息以中国航材校园招聘报名平台为准。
(二)招聘安排及应聘方式
1.招聘流程
网申报名一简历筛选一综合测试一录用通知一签订三方协议。
2.应聘方式:
本次招聘采取“在线投递”报名方式有意向者需登录网站,进入“校园招聘”板块完成在线填报,并将相关证明材料等以附件形式一并提交。
招聘平台:https://casc.iguopin.com
(三)注意事项
1.对于通过简历筛选的应聘人员,公司将以电话、短信或邮件形式告知笔试等后续事项,请保持手机和电子邮箱畅通。
2.资格审查贯穿招聘全程,报名信息须由应聘者亲自填写并确认内容真实有效。
好了,关于大家想要了解的“中国航材2026年校园招聘公告发布,本科及以上学历!”相关内容,小编都已经为大家整理好了,希望对大家报名有所帮助。小编下边已经大家准备了各大央国企笔试和面试资料点击下方链接即可领取,备考过程中大家也可以参加一些在线课程或辅导班,这些课程通常会提供更有针对性的指导和模拟题,有意向了解的小伙伴可以在右侧对话框中咨询了解具体课程情况,还可以先免费试听哟!
【图片】央国企课程辅导规划推广-JS
常见问题 查看更多>
相关文章推荐
查一查
我能报考什么职位?
全国
请选择类型
国考
省考
一键查询合适岗位
提示
请输入手机号
确定

登录

获取验证码
登录