国网江西电力2026年招聘公告(第二批)发布,约招610人!

2026-02-26 15:49:31 来源: 上岸鸭公考 责任编辑: 小云
国网江西电力2026年招聘公告(第二批)已经正式发布了,一共招聘610人,报名截止时间:2026年3月4日止,大家可以通过国家电网有限公司人力资源招聘平台(https://zhaopin.sgcc.com.cn)报名,笔试时间初定2026年3月15日,具体的重要信息已经整理好了,一起看看吧。
国网江西电力2026年招聘公告(第二批)
国网江西电力2026年招聘公告(第二批)重点内容
一、招聘安排
(一)网络报名
自招聘公告发布之日起,应聘毕业生通过国家电网有限公司人力资源招聘平台(https://zhaopin.sgcc.com.cn)报名,其他报名方式无效。本批报名截止时间:2026年3月4日止。应聘毕业生须对个人信息和上传应聘材料的真实性和一致性负责,对于个人信息与实际情况不一致、填写虚假信息、伪造或涂改有关材料等情况的,一律取消应聘资格,造成后果由应聘者本人承担。其他报名须知如下:
1.填写个人简历。应聘毕业生须如实填写个人信息,填写的院校、学历、专业名称、预计毕业时间等信息应与学籍验证报告完全一致。个人信息提交后不能更改,请应聘毕业生仔细检查后再提交。2.填写学籍验证码。应聘毕业生需在中国高等教育学生信息网(https://www.chsi.com.cn)实名注册后,点击“在线验证”模块,申请当前在读学历的《教育部学籍在线验证报告》,下载验证报告(pdf格式)上传至招聘平台,并将报告中的学籍验证码录入招聘平台,确保学籍验证码在2026年6月底前有效。
3.上传应聘附件材料。应聘毕业生通过招聘平台及时、规范上传个人应聘附件材料,上传附件数量一般不超过7个。应聘毕业生应确保应聘材料能正常打开、清晰显示,因应聘材料不能正常打开、图像不清晰或未按规范要求填报将影响简历筛选结果。上传附件清单如下:
(1)国内高校毕业生应聘材料清单
4.填报应聘单位。应聘毕业生在填报个人简历、填写学籍验证码、上传附件后,通过招聘平台“我的投递”应聘我公司。在填报志愿时,可选择我公司所属各单位(包含公司所属各市、县供电公司及业务单位)、江西各地供电服务有限公司两类各两个志愿单位。面试环节将结合生源情况开展志愿调剂。
(二)資格初审
公司将综合招聘计划、各专业应聘人数等情况,择优筛选应聘毕业生进入现场资格复审及笔试环节。第一志愿报考国网江西省电力有限公司的毕业生优先。未通过资格初审的应聘毕业生,不再另行通知。同等条件下,退役军人优先录用。
(三)现场资格复审及笔试
遺过资格初审的应聘毕业生,在考前一周将接到招聘平台短信和站内消息道知,届时考生需登录招聘
平台确认是否参加我公司现场资格复审及考试。确认参加我公司复审及考试的毕业生,需按照我公司在招聘平台发布的考试公告要求,准备相关证件(书)原件参加资格复审,遺过资格复审的应聘毕业生方可领取准考证参加笔试,本批招聘笔试时间初定2026年3月15日,具体时间以招聘平台发布的考试公告为准。笔试命题及阅卷由国家电网有限公司统一组织,考试大纲详见国家电网有限公司相关公告。
(四)组织招聘面试
笔试后我公司将组织笔试过线毕业生参加面试。面试由我公司组织,并安排男1000米/女800米等体能测试及心理测试,体能测试不合格者不予录用。面试具体安排另行通知。
(五)公示拟录人选
综合应聘毕业生填报志愿、笔试和面试成绩确定拟录取人选,并按照工作流程向国家电网有限公司申报,待核准后在招聘平台公示拟录取人选名单。未录取者不另行通知。
二、报名条件和需求信息
(一)报名条件
1.国家统招计划内2026年普通高等院校毕业生,2026年7月31日前取得毕业证、学位证。且学历学位信息在中国高等教育学生信息网(https://www.chsi.com.cn)可查。境外院校学生一般应于2025年7月1E至2026年6月30日期间毕业,并在规定时间内取得国家教育部学历学位认证。
2.遵守国家法律法规,无违法违纪等不良记录;品行端正,诚实守信;认同国家电网有限公司企业文化;服从用人单位的岗位安排。
3.具有正常履行职责的身体条件和心理素质,符合《公务员录用体检通用标准(试行)》和电力企业岗位工作要求。毕业生入职后一般须在生产一线岗位工作,为保障人身、电网和设备安全,经指定医疗机构鉴定患有恐高症、辨色能力不强等不适合电力作业岗位疾病者,不符合招聘要求。
4.大学本科生一般不超过25周岁,硕士研究生一般不超过28周岁,博士研究生一般不超过33周岁,年龄计算截止时间为2026年6月30日。
(二)需求信息
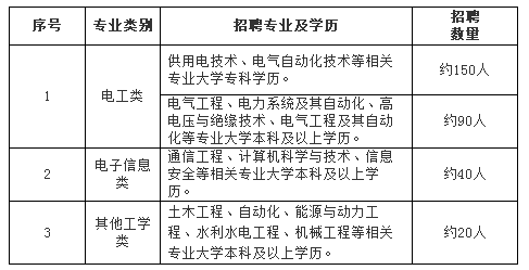
1.公司所属各市县供电公司、业务单位
招聘人数约310人。招聘专业均指主修专业,不包含辅修专业及第二学位。
2.各地供电服务有限公司
招聘人数约300人。招聘专业均指主修专业,不包含辅修专业及第二学位。
好了,关于大家想要了解的“国网江西电力2026年招聘公告(第二批)发布,约招610人!”相关内容,小编都已经为大家整理好了,希望对大家准备央国企报名考试有所帮助。如果后期大家想报考央国企的话,不知道怎么办?可以根据自己目前的情况,综合考量一下,有什么不明白的,一定要查漏补缺,若是需要全程辅导的可以来找右下角在线老师。
【图片】央国企1v1规划推广-JS
常见问题 查看更多>
相关文章推荐
查一查
我能报考什么职位?
全国
请选择类型
国考
省考
一键查询合适岗位
提示
请输入手机号
确定

登录

获取验证码
登录